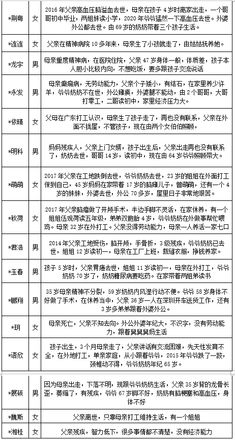
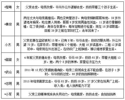
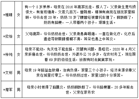
自开学以来,我们萱娅暖阳学校共招收了58名冷水滩区及周边困境学童,感谢社会各界爱心人士关心帮助,孩子们已经融入学校集体生活,为了孩子们更好的成长,希望大家更多的参与帮助我们,以下为学生家庭信息:
一年级及幼儿园5人
二年级9人
三年级6人
四年级16人
五年级16人
六年级7人
2026“陪暖阳学子吃团年饭”公益活动温情启幕 蒋湘南会长分享逐梦公益路
2026-01-28
2600
,2026年1月28日,由永州市妇联、永州市慈善总会、冷水滩区教育局、广东省湖南永州商会、深圳市点亮梦想捐书助学慈善促进会等单位联合发起的“陪暖阳学子吃团年饭”关爱妇女儿童公益活动在永州市冷水滩区上岭桥镇学校食堂温情启幕。
大湾区爱心车友队第三次走进紫金县群丰小学 爱心捐赠助力山区教育发展
2026-01-14
544
本次活动为学校送去课桌椅、文具、打印机、电脑等急需物资,总价值20000余元,切实改善了学校的教学与办公条件。
爱心汇聚赋能成长,公益行动点亮童心
2026-01-10
434
此次系列公益活动,是社会力量支持乡村教育的生动实践。卓航教育的长期帮扶与永州市慈善总会的物资捐赠,不仅改善了孩子们的学习生活条件,更在他们心中种下了爱的种子。
点亮梦想2025慈善音乐会成功举办 凝聚社会爱心助力困境儿童成长
2025-12-30
719
本次音乐会旨在通过艺术与公益的结合,呼吁社会关注困境儿童群体。活动伊始,武警仪仗队退役吴涛同志分享国旗故事,候南宇、张敏老师演唱红色歌曲,为活动奠定温暖基调。
书香润心田,经典传智慧——第12期全民阅读图书漂流活动《论语》共读圆满开展
2025-12-07
741
本次会议围绕《论语》中的德育修养、治学态度与处世哲学等核心思想,通过集体研读、深入探讨与心得分享,让经典在对话中绽放出跨越千年的思想光芒。
第11期全民阅读图书漂流志愿服务活动圆满落幕
2025-11-29
630
线上经典共读:通过腾讯会议开展《论语》深度品读,小凡老师领诵并解读“不愤不启,不悱不发”等名句,200余名参与者在线交流,推动传统文化薪火相传。
点亮梦想慈善会第10期“全民阅读图书漂流活动”暨《论语·雍也》共读会成功举办
2025-11-23
700
本次活动有效弥补了乡村学校阅读资源短板,推动传统文化走进大众生活。慈善会将持续深化“图书漂流+经典共读”模式,助力乡村教育与文化传承。
第九期“全民阅读图书漂流”计划圆满落幕:募捐582本爱心书籍,助力乡村振兴
2025-11-15
771
活动中,学生志愿者与家长积极参与书籍募捐,共收集课外书籍582本。所有爱心物资已整理打包,存放于宝体游泳馆仓库,后续将用于支持乡村教育。
萱娅暖阳学校开展“法暖童心 心暖向阳”系列活动 守护困境学子假日成长
2025-11-09
626
为丰富困境学子的周末生活,传递社会关爱,冷水滩区上岭桥萱娅暖阳学校于11月8日至9日开展“不一样的假日生活”主题活动,通过模拟法庭、心理关爱、学业辅导与实践体验相结合的形式,为孩子们带来知识、温暖与成长的力量。
“全民阅读图书漂流”第八期活动圆满结束,线上线下传递书香与温暖
525
11月8日,全民阅读图书漂流计划第八期志愿活动顺利举行。活动采用“线上阅读+线下实践”模式,上午由蒋湘南会长领读《论语》,重点解读“学而时习之”的内涵,强调知识分享与实践的重要性。下午,18名志愿者在宝安游泳馆广场设立捐赠点,
1、对公转账 》》》
帐户名:
深圳市点亮梦想捐书助学慈善促进会
开户行:
中国建设银行股份有限公司深圳八卦岭支行
帐 号:44250100002100001529
2、在线捐赠 》》》99公益